What does document flow look like in the company and how can it be improved?

Document flow within a company encompasses most areas of its operations. Related to accounting, HR, procurement, and many other areas, it forces modern enterprises to abandon traditional forms of document transfer. Distribution exclusively in paper format often led to problems such as lost invoices or applications, leading to a desire to switch to electronic formats, which are a much better solution, especially in large, multi-branch organizations.

Electronic document workflow is now widely used in most companies. Recent years have especially highlighted the importance of access to a fully electronic library with shared files. The transition to remote work meant that employees working in specific areas needed access to contracts, reports, letters, HR applications and processes, cost documents, and invoices. Thanks to the capabilities offered by electronic document workflow, companies could operate smoothly and without interruption, which contributed to the solution becoming a "must-have" solution for most companies operating in the market.

What does traditional document workflow look like in a company?

Document management is one of the fundamental responsibilities of all modern companies. Of course, this process itself can be carried out in two ways, depending on whether the company decides to use traditional workflow or its more modern counterpart in the form of digitized documentation, i.e., a DMS. Traditional document workflow is still a solution relied on by smaller companies that do not have many branches or several hundred employees. However, the analog document management model requires storing, sharing, and processing exclusively in paper format. Unfortunately, this solution is associated with difficulties stemming from, among other things, the need to transfer documents in physical form. Furthermore, working with paper documentation is neither easy nor enjoyable. Those who only have this format at their disposal waste significant time locating documents, forwarding them to the appropriate individuals or departments, or sending them by traditional mail, which often takes several days. Additional difficulties are frequent losses, destruction, or omissions, which typically negatively impact the smooth operation of the entire company and can often result in financial and reputational damage, especially in the eyes of customers. It's also worth considering the issue of unrestricted access to sensitive data sitting on desks, from which anyone can take important documents containing confidential information.

What DMS solutions are used in document management?

DMS systems for corporate document management are comprehensive and highly advanced tools that, thanks to their functionality, can streamline most tasks related to digital document processing. When analyzing available solutions, it's particularly worth considering low-code platforms, which are enjoying significant popularity. These solutions are based on innovative mechanisms and modern technology, enabling a range of benefits for both employees and the business itself. High-end low-code platforms (e.g., the nAxiom low-code platform) operate on built-in engines such as workflow, optical character recognition (OCR), machine learning (ML), artificial intelligence (AI), and business process automation (RPA). Furthermore, most available solutions enable the rapid creation and delivery of ready-made business applications tailored to the needs of both employees and the business itself. Extensive and advanced functionalities have a real impact on maintaining market competitiveness and respond to dynamic business changes.

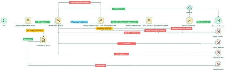
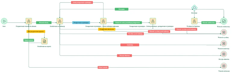
 Fig. 1. Diagram of the visual design of the document workflow process in the nAxiom low-code platform.

What problems does electronic document workflow solve?

Digging deeper into the topic of document workflow, we notice that more and more companies are aware of the shortcomings of traditional workflow. Looking for solutions to existing problems, it turns out that there is an interesting alternative that allows for more efficient and smooth company operations. Electronic document workflow (EDW) is precisely such a solution, eliminating most of the problems employees face in their daily duties. Before full implementation, however, it is necessary to digitize all or a selected portion of existing paper documents. Document Management System (DMS) functionality integrated with electronic document workflow allows for the storage of fully digitized resources in a library hosted in the cloud or on servers. All stored files are protected against deletion, modification, and unauthorized access by high-level security standards. Furthermore, EWW allows for quick and efficient searches, allowing for the immediate finding of documents that meet specific criteria. Using an electronic document workflow system, documents, for example, can be forwarded to other participants, ensuring the company operates efficiently and effectively.

What does the implementation of electronic document workflow look like?

Implementing electronic document workflow benefits those involved in accounting, HR, administration, logistics, and management. The implementation process itself, including all stages, requires not only the time of specialists but, above all, a knowledgeable person familiar with the organization where the solution will be implemented. The employee selected to coordinate the entire project must be familiar with the company, its processes, structure, and the scope of authority and responsibilities of individuals holding specific positions. One of the first stages of EOD implementation is the preparation of a pre-implementation analysis. During this stage, questions related to the most common problems, including those related to document processing, arise. The analysis itself is also conducted to determine whether electronic document workflow requires integration with other systems already in place within the company.

Pre-implementation analysis elements:

  • preparing a description of the currently operating solutions,
  • describing the client's needs,
  • preparing a pre-implementation analysis report with a detailed description of the system's functionality and the client's requirements,
  • preparing full project documentation with a mock-up of the proposed system and proposed solutions,
  • pricing.

The next stage of implementing electronic document workflow is the acceptance of all findings and suggestions following the pre-implementation analysis. Once full approval is obtained, the implementation companies begin the entire process, which, depending on the complexity of the project, can take from 2 to 12 months. The next stage is the preparation of company resources. It is necessary to update existing documentation to achieve a fully electronic database (DMS), if possible. Once the repository is ready, it is also advisable to organize training for employees, during which those responsible for specific tasks will learn how to utilize EOD functionalities.

Summary

When choosing an electronic document workflow system, it is worth choosing a solution that meets the company's needs. The availability of low-code technology means that many companies choose a tool that offers both basic and extended functionalities. The electronic document workflow system itself meets the expectations of sales, finance, HR, marketing, and IT departments, streamlining communication and information flow throughout the company. A properly utilized system accelerates daily duties, making work easier.


Related articles