What is low-code and low-code platform

Low-code platforms are becoming a key element of strategies for accelerating the delivery of applications supporting digital business transformation. Low-code's potential for faster tool development has outpaced programming methods. The ability to freely model processes using drag-and-drop has allowed the creation of prototype applications that are delivered at lightning speed. Besides rapid application development, how do low-code tools differ from other solutions?

The growing popularity of low-code has led to the emergence of dozens of vendors promoting purpose-built rapid development solutions. The primary reason for the growing interest in low-code technology is the flexibility this tool offers. In practice, users of a low-code platform can successfully modify created applications to meet specific needs. The ability to expand and embed additional functionality, as well as connect with other systems already available within the organization, translates into flexibility, without which a company loses its competitive edge from the outset.

Low-code – what exactly is it?

People unfamiliar with low-code don't realize what they might be missing by relying on commonly used solutions. Those already familiar with this technology are undoubtedly in the right place. Low-code platforms were designed for independent software development with virtually no coding required. This means that building simple applications doesn't require advanced skills, such as those required by a Java programmer. Non-technical users can create most fully functional apps using drag-and-drop. The visual interface, supported by citizen developers, allows for the easy design of applications to automate business processes much faster and more cost-effectively. The popularity and cost-effectiveness of low-code solutions have led existing ERP and domain-specific system owners to eagerly expand the functionality of their existing tools without having to upgrade to other software.

Learn the differences between low-code and no-code

In the context of low-code technology, the question of its related no-code approach often arises. While both visual development methods do not require coding, there are fundamental differences between them. In the case of low-code technology, applications are built on a platform with a graphical interface (drag and drop) and minimal coding, which can be added if necessary. Users create a solution tailored to their specific needs from pre-built components, but if necessary elements or rules are missing, they can create one with the support of a programmer using coding. The low-code method, however, is intended to enable rapid implementation of necessary solutions at a lower cost, as well as greater flexibility and control over their further development. It is also intended to provide extensive integration options with systems that other tools do not support.

The situation is somewhat different with the no-code method, which almost completely eliminates the need for coding, which can also entail certain limitations. The application is also built from pre-built components and visually, using a so-called "simple" approach. Drag and drop, but within the specific functional scope of a given no-code environment. While this can reduce the time and costs of implementing a new solution, creating tools with complex operating logic can prove problematic. Furthermore, this technology may not provide extensive integration capabilities with external systems.

What distinguishes the low-code platform from other solutions?

A distinguishing feature of a low-code platform is undoubtedly its flexibility. All processes and applications can be created at any time by intermediate users who understand the tasks to be performed using the software. Users do not need to prepare detailed analyses beforehand, as the solution allows for the application to be gradually improved and changes to be made. The option of real-time design not only minimizes delays caused by time-consuming communication between the analyst, programmer, tester, and user but also facilitates error-checking regarding the application's appearance. Users using traditional methods often complain that the finished product, despite hours of consultation, still does not meet their requirements and is dissatisfied with the tool they received. Another aspect that distinguishes a low-code platform is its ability to keep up with changing business. How many times, with the traditional method, has the client had to request an update of the received application due to, for example, changes in regulations? With low-code, there are no concerns about adapting the tool to changes in the environment. Users with access to the platform can make changes to the algorithm at any time after logging in, adding or removing steps. After saving the changes, the panel operator can test whether the modifications are working correctly and share the updated tool. This undoubtedly improves the productivity of the entire enterprise. Other advantages include the ability to improve customer experience. Ease of customization increases the likelihood of positive customer feedback.

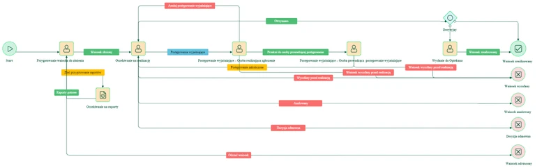
Fig. 1. Visual design using the drag&drop method in the nAxiom low-code platform.

The biggest advantages of using low-code

Low-code tools offer savings, both in terms of implementation time and related costs. They also enable a quicker response to changes in the environment, thanks to the simplicity of building and modifying solutions, as well as their ease of use.

1. Time savings.

This results from the fact that the required solutions are designed, built, and implemented much faster than with coding. Application components do not need to be created, as they are already available in the platform and can be reused across various solutions. Similarly, accessibility and universality apply to the operating rules.

2. Cost savings.

If you don't need to spend time creating components and operating rules because they are already ready and can be freely used, work on the new application will naturally proceed faster, and therefore, it will be launched in a shorter time. The shorter time spent developing the solution also means lower costs for the entire project – from inception to completion.

3. Quick response to changes.

A significant advantage of low-code technology, in an era of such dynamic change, is its ability to quickly adapt to market conditions. An organization (whether a company, institution, or university) can build and launch the required solution almost immediately. Depending on the complexity of the application, development can take from several days to several weeks.

4. Simplicity of development.

Due to the visual method of creating solutions, low-code platforms are easy to use and can be used by IT professionals who are not programming specialists, or even those with basic technical skills. These individuals do not need to know coding languages ​​to work comfortably in a low-code environment and take advantage of its capabilities.

5. Ease of use.

A consistent interface for all solutions created in a single technological environment makes them significantly easier for end users to use. Instead of learning multiple systems and each time learning how to use a new one, they learn a single environment that serves as the foundation for many applications based on it. This saves the organization time and costs associated with training employees, who can then use subsequent implemented solutions almost immediately.

6. Flexible modifications.

Unlike off-the-shelf or custom-designed tools, applications created using low-code technology can be modified at any time to adapt to changing conditions and the resulting needs of the organization, without disrupting the continuity of the processes being supported. This is especially important when an organization must adapt its processes to new legal regulations.

Low-code projects

There are essentially no limits to the use of a low-code platform. As a universal solution, it can be used in any market sector and industry, supporting any organizational process. Therefore, it can be used successfully to build document workflows, automate unique processes not supported by off-the-shelf software, or create applications of varying complexity. Therefore, from ready-made components, you can easily build:

  • an accounting application supporting invoice processing,
  • an application for processing employee applications,
  • a tool for inventory or supply chain control,
  • a production monitoring program,
  • a CRM system,
  • but also many other tools needed in an organization – whether a company, a public institution, or a university.

Therefore, there are no limits to the use of a low-code platform, which can be used to implement almost any innovative digitalization initiative.

Choosing a low-code platform and how to do it

Many solutions are currently referred to as low-code platforms. BPM systems and electronic document workflows often fall into this technological category, demonstrating flexibility of use, but only in a highly specialized area. A typical low-code platform, however, combines the features of these environments while offering significantly broader application possibilities. Therefore, it must be a universal solution, allowing the creation of any tool for any area of ​​business, whether a company, institution, or university.

The security of the environment in which the entire range of solutions will operate is also crucial. Therefore, when choosing a low-code platform, special attention should be paid to security mechanisms that ensure stable application operation and protection of processed data. Scalability is equally important, ensuring the platform remains efficient regardless of the number of applications being developed, maintained, and users using them.

Low-code platforms and the IT market situation

Low-code tools are a response, on the one hand, to the ongoing digitalization and the resulting growing need to implement ever-new solutions, and, on the other, to the shortage of programmers and the resulting difficulties in efficiently acquiring the necessary tools. All indications are that they will become a key element of every organization's IT infrastructure, alongside existing ERP and domain-specific systems. Of course, they won't replace them, but rather complement them with the capabilities to automate processes and tasks that they lack due to their standardized functional scope. By enabling the free creation and modification of individually designed applications, they will increase organizations' technological development capabilities and thus help maintain the competitiveness that is so crucial in today's rapidly changing environment.

The near future of technology

The new reality of low-code platforms is undoubtedly automation, broadly defined, including artificial intelligence. Process robotization, i.e., the use of RPA (Robotic Process Automation) and RDA (Robotic Desktop Automation) software supported by machine learning (Machine Learning) and artificial intelligence (AI), offers the ability to keep up with trends that are rapidly becoming a reality in many enterprises. Similar technological progress will be visible in low-code technology, which, according to Gartner research, will be used to build 65% of applications by 2024. Thanks to these solutions, people without programming knowledge can create a website, an app, or launch their own online store. No-code technology does not require focusing on programming languages, which reduces the need for complex IT infrastructure in the initial stages of development. In the near future, both low-code and no-code technology will enable the implementation of advanced projects that are currently difficult to implement.

Summary

The nAxiom low-code platform offers a level of flexibility that's difficult to find in other IT solutions available on the market. The software allows you to create any number of applications for automating business, logistics, or production processes. The open interface allows for the free exchange of data between most available IT systems connected to nAxiom.


Related articles